韬略咨询业务始于2008年。
韬略臻策始终坚持“价值创造,专业实用”项目实施理念。
基于十几年的管理实践及及几十项原创管理模型工具 ,
以“专项研究”+“国企改革”+“管理创新”陪伴客户持续成长。


一、面临的情况
1.员工薪酬差距过小,大锅饭现象严重
2.收入与付出不匹配,绩效贡献与薪酬收入不成正相关,员工工作热情不高
3.想体现差异化薪酬,但难以实现绩效与贡献的量化衡量
二、我们的解决方案
√ 一个前提:满足企业
√ 两个公平:内部公平,相对于本单位内部其他员工股的薪酬是公平的;外部公平,相对于其他单位相似岗位员工的薪酬是公平的
√ 三项匹配:个人基准薪酬与岗位相对价值相匹配;个人薪酬与绩效相匹配;薪酬总额与企业效益相匹配

三、将获得的收益
1.绩效贡献与薪酬紧密挂钩,提高员工工作的积极性与主动性
2.薪酬结构合理化,考核机制作用得以有效发挥
3.建立内部公平与外部公平兼顾的薪酬分配体系,提升员工稳定性与归属感
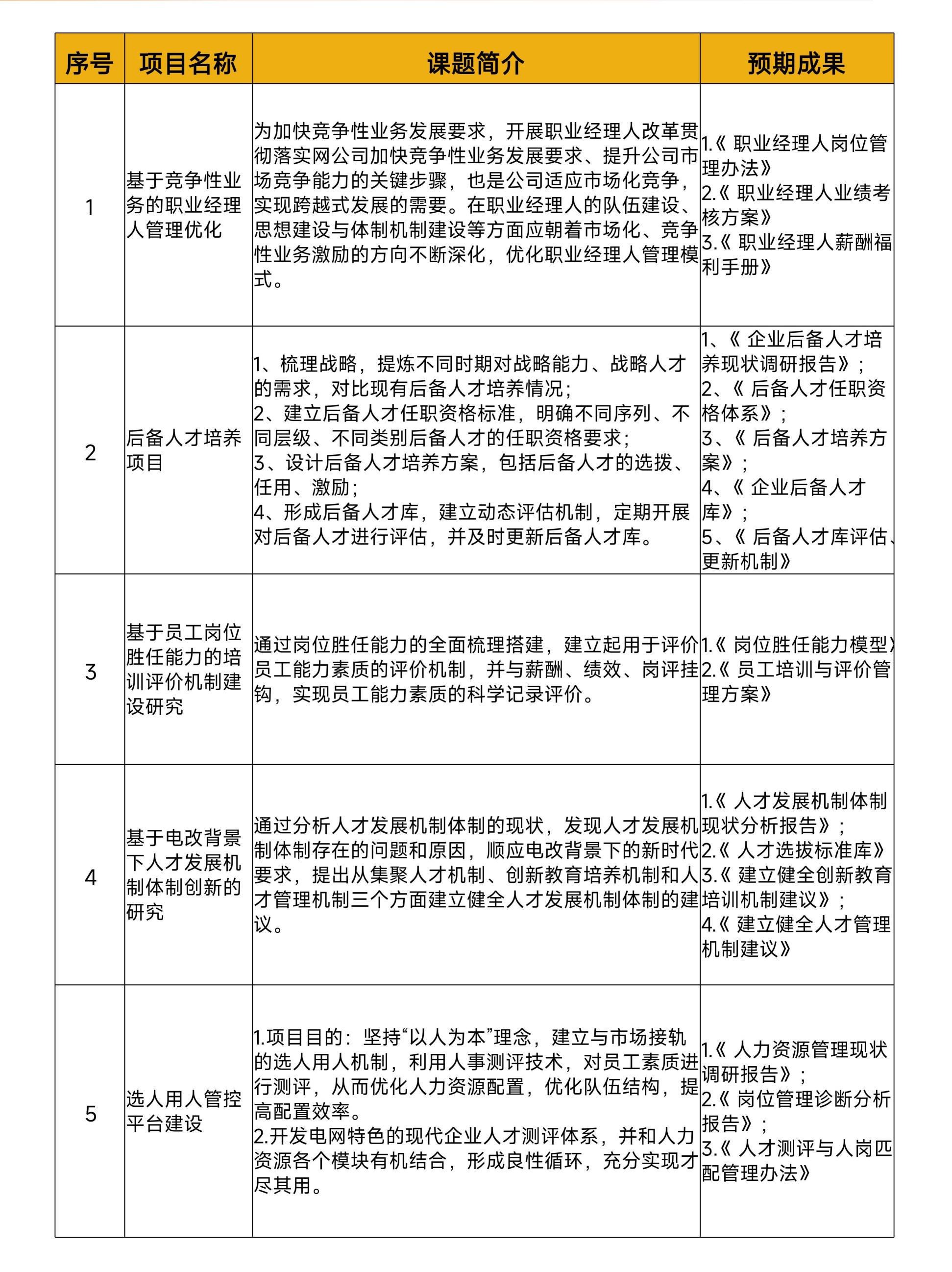
四、推荐项目

Copyright ©2017 韬略臻策(深圳)管理咨询有限公司 All rights Reserved 粤ICP备17147898号-1
