韬略咨询业务始于2008年。
韬略臻策始终坚持“价值创造,专业实用”项目实施理念。
基于十几年的管理实践及及几十项原创管理模型工具 ,
以“专项研究”+“国企改革”+“管理创新”陪伴客户持续成长。


一、客户的需求
1.如何贯彻上级单位全面质量管理工作部署,结合本单位实际情况,制定本地化的全面质量管理落地机制
2.如何建立与业务融合的全面质量管理体系,推进全面质量管理工作
二、我们的解决方案
按照“方案制定、理念导入、试点实施、全面推广”的思路建立全面质量管理落地机制,推动全面质量管理落地实施,持续提升公司产品质量、服务质量、经营质量、管理质量,打造公司管理品牌。

三、项目的创新点
1.建立过程清晰、重点明确、简洁易懂的全面质量管理落地机制,推动各级单位推进全面质量管理工作
2.提供全面质量管理理念导入培训、全面质量管理工具及方法
四、将获得的收益
1.建立本地化的全面质量管理体系,推动全面质量管理有效落地
2.了解企业各领域管理基础,推动企业管理成熟度评价
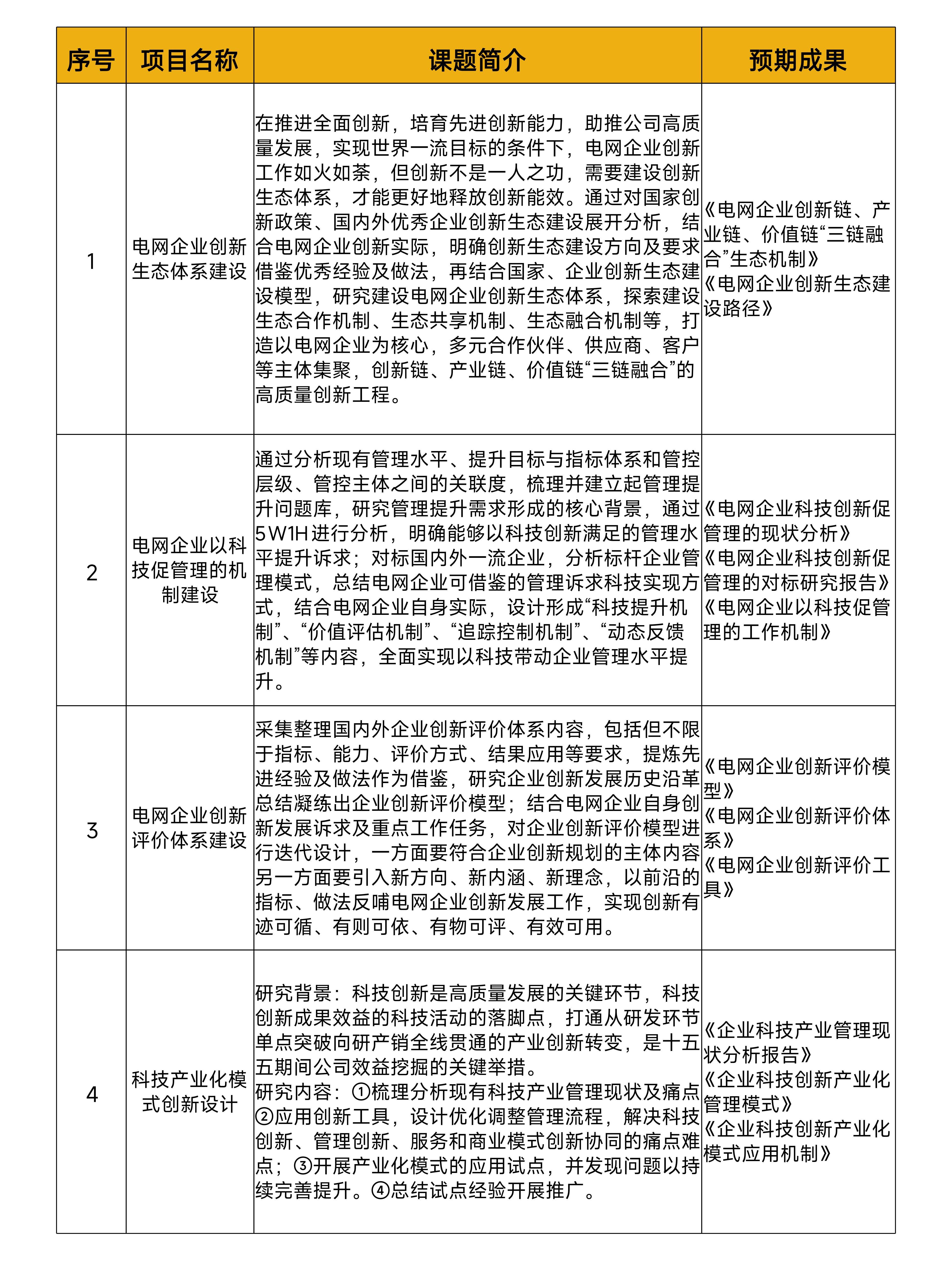
五、推荐项目

Copyright ©2017 韬略臻策(深圳)管理咨询有限公司 All rights Reserved 粤ICP备17147898号-1
