韬略咨询业务始于2008年。
韬略臻策始终坚持“价值创造,专业实用”项目实施理念。
基于十几年的管理实践及及几十项原创管理模型工具 ,
以“专项研究”+“国企改革”+“管理创新”陪伴客户持续成长。


一、客户的需求
1.储备物资清单适用率低,物资储备方案与清单匹配度不高,储备物资类品管理需进一步优化;
2.“大物流”体系管理提升项目,可优化仓库及急救包布点,提升仓储现代化及智能化装备水平,打造国内领先的应急物资保障体系。
二、我们的解决方案
1.建设“大物流”体系管理提升项目,优化仓库及急救包布点,提升仓储现代化及智能化装备水平;
2.强化储备物资品类优化,发挥库存集约效益。

三、项目的创新点
通过构建大物流体系,提升了应急物资保障能力,提高了物资使用效率。
四、将获得的收益
1.急救包数量减少;
2.建成现代化的省级电力物资仓库;
3.储备物资品类减少。
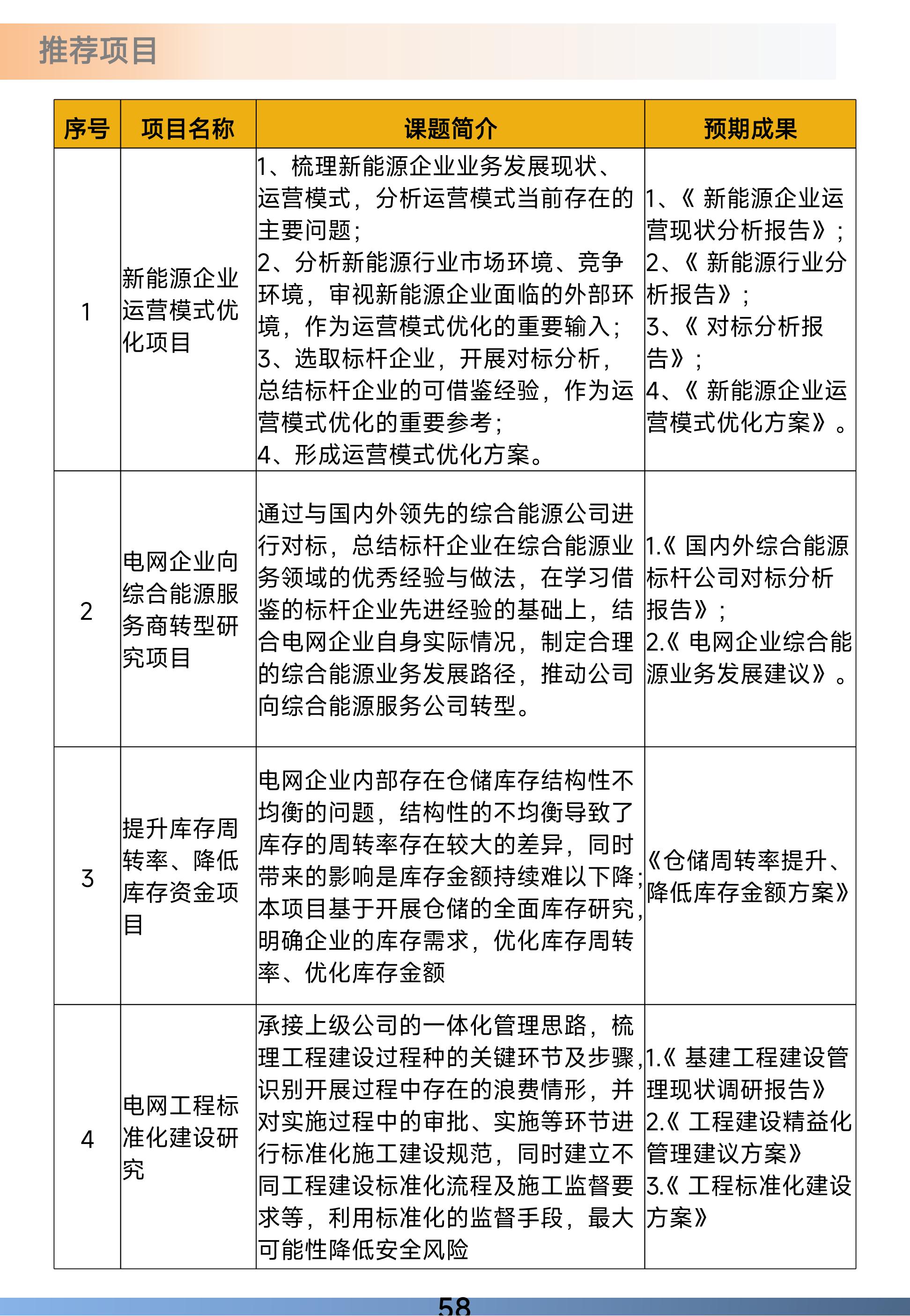
五、推荐项目

Copyright ©2017 韬略臻策(深圳)管理咨询有限公司 All rights Reserved 粤ICP备17147898号-1
